USB- и GPS-кабели, зарядные устройства, стилусы, защитные пленки. Продукция PocketNature.
-
wormik
- Студент (1 lvl)
- Сообщения: 35
- Зарегистрирован: Пн июл 18, 2005 10:06
Сообщение
wormik » Ср дек 07, 2005 09:49
Mafioznick писал(а):A kak bit's com portom?? kak ego mozno s tolkom ispolzovat' ?
Подключать внешнюю периферию очевидно

Например модем или GPS.
Mafioznick писал(а):A esli takaja vew' kak cf-usb host ne trivialnaja, tak mozet est' kto uze sobral sam takuju wtuku ??
ili sobiraetsa v buduwem takuju sobrat'(interesny shemy)
a to kak to deneg na zavadskoj adaptor netu ..

Были у меня такие мысли. Искал, но готовых решений не нашел, а разрабатывть что-то свое не выгодно - проще готовый купить.
HTC P3300 / HP 4700 / FS Loox 600 + BatExt 1.0 + Sony Ericsson k750 + Canon S50
-
Merakules
- Доктор (4 lvl)
- Сообщения: 257
- Зарегистрирован: Ср июн 15, 2005 12:40
Сообщение
Merakules » Вт дек 13, 2005 11:43
Уж извенят меня модераторы мне для мода кпк надо.
Собственно вопрос вот в чем Нужны аналоги ИМЕННО РОССИИСКИЕ
следующих микрух
два операционника
1. LT1359
2. OP 467
Каждый в одном корпусе имеет по 4 операционника.
Данный мод является еще и курсовым проектом и требование препода именно на отечественном "сырье".
Желательно порекомендовать марки резюков и кондеров.
Спасибо
Главное голову не терять
Merakules®
LOOX720=> NOKIA e61
ОБОБЩЕНИЕ ТОПИКА "Предлагаю обобщить все о БП и самопальной периферии"ОСНОВНОЕ по состоянию на 30.11.05
http://wintel.ru/hmade/hmd0009.shtml
-
Ozone
- Академик (6 lvl)
- Сообщения: 1975
- Зарегистрирован: Сб фев 19, 2005 12:17
Сообщение
Ozone » Пт дек 16, 2005 09:55
Собственно вопрос вот в чем Нужны аналоги ИМЕННО РОССИИСКИЕ
следующих микрух
два операционника
1. LT1359
2. OP 467
Точных аналогов нет.
NOKIA N900
-
Merakules
- Доктор (4 lvl)
- Сообщения: 257
- Зарегистрирован: Ср июн 15, 2005 12:40
Сообщение
Merakules » Вс дек 18, 2005 10:17
Мод- это сокращение слова модинг(анг) ну грубо говоря усовершенствование компа или украшение и тд своими кривыми ручками

или прямыми , у кого как

Данные операционники нужны для двух фильтров один точно полосовой а второй толи режективный толи еще както.
Мне пообещали что потом прикольные вещи покажут с ними на кпк, ну и заодно курсовую свою защитят. И если понравиться приблуда заможу к кпк.ВОт СобстВеНнО ТаКоЙ я ЧуднОй

Спасибо за внимание.если нужны схемы могу выслать.
Главное голову не терять
Merakules®
LOOX720=> NOKIA e61
ОБОБЩЕНИЕ ТОПИКА "Предлагаю обобщить все о БП и самопальной периферии"ОСНОВНОЕ по состоянию на 30.11.05
http://wintel.ru/hmade/hmd0009.shtml
-
Merakules
- Доктор (4 lvl)
- Сообщения: 257
- Зарегистрирован: Ср июн 15, 2005 12:40
Сообщение
Merakules » Вс дек 18, 2005 10:44
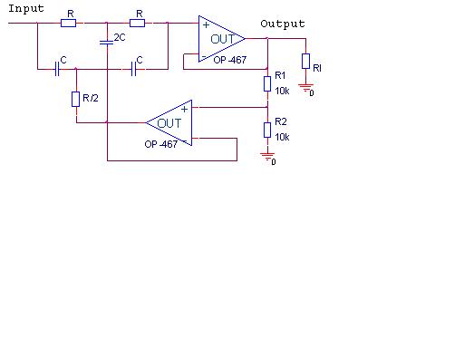
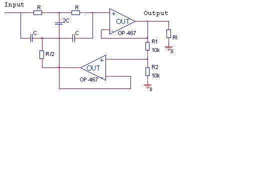
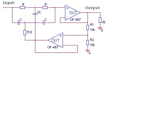
Условия: полосовой фильтр
Центральная частора f0=1000 Гц
Ширина полосы Δf≡BW=100 Гц
Усиление на центральной частоте Ку≡G=10
Сопротивление нагрузки R;1кОм
Условия:режекторный
Центральная частора f0=1000 Гц
Qэкв>=30дБ Примечание. Вероятно, ошибка в условиях. При проектировании режекторных фильтров обычно задают не только добротность, но и затухание на центральной частоте, выражаемое в децибелах. Добротность выражается в разах.
Сопротивление нагрузки R;1кОм
-
Вложения
-

- Полосовой фильтр.JPG (15.41 КБ) 13018 просмотров
-

- Режекторный.JPG (13.5 КБ) 13018 просмотров
Главное голову не терять
Merakules®
LOOX720=> NOKIA e61
ОБОБЩЕНИЕ ТОПИКА "Предлагаю обобщить все о БП и самопальной периферии"ОСНОВНОЕ по состоянию на 30.11.05
http://wintel.ru/hmade/hmd0009.shtml
-
ВадимП
- Нобелевский лауреат (7 lvl)
- Сообщения: 6385
- Зарегистрирован: Ср июн 04, 2003 15:03
Сообщение
ВадимП » Вс дек 18, 2005 10:53
Dart писал(а):Если фильтра в звуковом или сверхзвуковом диапазоне, то подойдут практически любые.
Что такое "сверхзвуковой диапазон"? То же, что и "ультразвуковой истребитель"?

-
fenec
- Нобелевский лауреат (7 lvl)
- Сообщения: 3852
- Зарегистрирован: Пт июл 29, 2005 17:26
Сообщение
fenec » Вс дек 25, 2005 22:55
хост и штекер (в одном) это сдорово, особенно понравилось разьем в разьеме, чето я сам да такого не додумался...
хотя сама пайка не оч акуратненькая...
fenec aka flimp
GigaByte i120 + 2Gb silicon power + SE hbh-ds205
Sony NX70V + MS 512Mb; Sony TJ27(пока без батареи)
Gigabyte M912V + logitech VX revolution + WiMAX Comstar
-
fenec
- Нобелевский лауреат (7 lvl)
- Сообщения: 3852
- Зарегистрирован: Пт июл 29, 2005 17:26
Сообщение
fenec » Пн дек 26, 2005 16:38
kin-dzadzator писал(а):за идею благодарствую Том Кэту(у него подсмотрел)
а пайка ет да ЖЕСТКАЧ!,моим паяльником только ведра паять,хех
зы провод для штекера получился около 40 см
если это то что я имею введу (такой большой паяльник на 60 ват с деревянной ручкой), то это ювилирная работа, на самом деле...

fenec aka flimp
GigaByte i120 + 2Gb silicon power + SE hbh-ds205
Sony NX70V + MS 512Mb; Sony TJ27(пока без батареи)
Gigabyte M912V + logitech VX revolution + WiMAX Comstar
-
andres966
- Студент (1 lvl)
- Сообщения: 22
- Зарегистрирован: Вс янв 08, 2006 10:50
Сообщение
andres966 » Вт янв 10, 2006 17:03
А зарядку(в полевых условиях) для hp2210 кто нибудь сделал?Схема и описание.

-
Darkcat
- Темная личность
- Сообщения: 22508
- Зарегистрирован: Чт янв 13, 2005 12:38
Сообщение
Darkcat » Вт янв 10, 2006 18:02
Ну дык а в чем проблема? Я человеку делал из 6ти пальчиков и 7805. Главное найти кабель или разъем.
Нет, только не кошки. Не верь им. Их глаза. Их глаза. Они знают слишком много.
Нешто спи обратно.
-
andres966
- Студент (1 lvl)
- Сообщения: 22
- Зарегистрирован: Вс янв 08, 2006 10:50
Сообщение
andres966 » Ср янв 11, 2006 09:19
Darkcat писал(а):Ну дык а в чем проблема? Я человеку делал из 6ти пальчиков и 7805. Главное найти кабель или разъем.
Делал для 2210?Скинь пожалуйста на мыло.
-
Darkcat
- Темная личность
- Сообщения: 22508
- Зарегистрирован: Чт янв 13, 2005 12:38
Сообщение
Darkcat » Ср янв 11, 2006 13:58
andres966 писал(а):Делал для 2210?Скинь пожалуйста на мыло.
Что именно? Схему? Разъем? Бокс для батареек?
Схема простейшая, смотри на первой странице этой темы адрес на страничку с обобщением.
Нет, только не кошки. Не верь им. Их глаза. Их глаза. Они знают слишком много.
Нешто спи обратно.
-
kaliban
- Студент (1 lvl)
- Сообщения: 26
- Зарегистрирован: Сб янв 14, 2006 00:25
Сообщение
kaliban » Вт янв 24, 2006 08:46
Подскажите... Есть такая клавиатурка: "Alcatel Клавиатура для SMS (SMS keyboard) (KB1BSMS)"... подключается к телефонам одноименным ч/з гнездо для гарнитуры. Не знаете, она случаем не на RS232 интерфейсе ? Есть некоторое желание подключить к машинке, а-то не попадаются в Сургуте на глаза нормальные складные и микроклавиатуры... ну чтоб хоть в аське текст набирать Прошу, не ругайте, сам понимаю, идея - так себе Но все-же имеет право на существование...

HP Ipaq hx4700(2003SE)
-
Merakules
- Доктор (4 lvl)
- Сообщения: 257
- Зарегистрирован: Ср июн 15, 2005 12:40
Сообщение
Merakules » Ср янв 25, 2006 11:28
Насколько я понял клавка действительно имеет СОМ интерфес.
Остается выяснить ее распиновку.
Мне самому дико интересно ее узнать, ну или распиновку от клавы ериксона.
Тока смущает момент а дрова иде взять? малоли те что существуют не поймут ее или неправильно будут определять значения команд.
Короче говоря если кто знает распиновку данных клавок неполенитесь выложите, спасиб.
ЗЫ вот но тут этого нету
http://pinouts.ru/CellularPhones.shtml
Главное голову не терять
Merakules®
LOOX720=> NOKIA e61
ОБОБЩЕНИЕ ТОПИКА "Предлагаю обобщить все о БП и самопальной периферии"ОСНОВНОЕ по состоянию на 30.11.05
http://wintel.ru/hmade/hmd0009.shtml
-
kaliban
- Студент (1 lvl)
- Сообщения: 26
- Зарегистрирован: Сб янв 14, 2006 00:25
Сообщение
kaliban » Ср янв 25, 2006 19:57
Выяснил, у этой клавиатуры выход ч/з джек2,5, 4 контакта... в магазине разобрать не дали
P.S. русских букв на ней не увидел, на кнопках - латиница, над ними тож латиница, но с " : " сверху

HP Ipaq hx4700(2003SE)